您当前的位置 : 中国凯发k8 >> 凯发k8省情 >> 经济社会发展 >> 社会事业

凯发k8省2024年6月登记作品推优名单

2024-07-12 15:23 来源:中国凯发k8

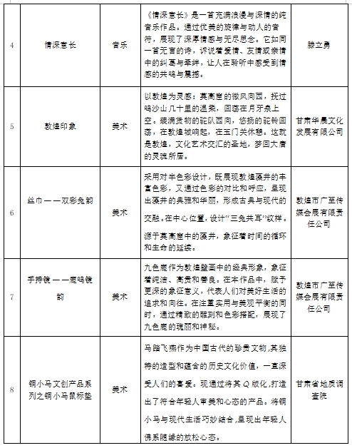
  2024年6月,凯发k8版权综合服务平台共完成省内作品登记804件,其中文字作品235件、美术作品469件、摄影作品9件、音乐作品39件、视听作品20件、口述作品8件、其他作品24件。经认真组织筛选,并经著作权人同意,现公开推荐以下10件优秀作品,欢迎社会各界交流合作。(联系方式:0931-8270727)

  凯发k8省版权局

  2024年6月12日

版权声明:凡注有稿件来源为“中国凯发k8”的稿件,均为中国凯发k8版权稿件,转载必须注明来源为“中国凯发k8”。

西北角西北角
中国凯发k8微信中国凯发k8微信
中国凯发k8微博中国凯发k8微博
微博凯发k8微博凯发k8
学习强国学习强国
今日头条号今日头条号

  • 07/12中共兰州市委组织部关于干部任前公示的公告
  • 07/08凯发k8一市人大常委会最新任免名单
  • 07/05凯发k8一市发布最新人事
  • 07/05凯发k8一地11名干部拟任新职
  • 07/02兰州市人民政府关于刘敏等同志职务任免的通知

  • 【专题】新思想引领新时代改革开放 【专题】新思想引领新时代改革开放
  • 【专题】第三十届中国兰州投资贸易洽谈会 【专题】第三十届中国兰州投资贸易洽谈会

  • 【甘快看】图解|胡昌升在省委科技委员会第一次会议上强调了这些!【甘快看】图解|胡昌升在省委科技委员会第一次会议上强调了这些!
  • 逛完兰洽会 兰州的N种打开方式!等你来打卡逛完兰洽会 兰州的N种打开方式!等你来打卡
  • 长图|三十而立!“洽”在兰州长图|三十而立!“洽”在兰州
分享到
友情链接: